近日,陕西省科学技术厅公布了2024年底建设期满的“四主体一联合”校企联合研究中心验收结果,全省共32家中心通过验收。其中,5家以学校资产公司/科技园公司成果转化企业(爱生集团、艾科特、华秦科技、流固动力、迪泰克)为依托单位,1家以学校国家大学科技园孵化企业(蒙顿信息)为依托单位,行业覆盖无人机、工业软件、新材料、信息安全等多个前沿领域,展现了我校在推动科技成果转化和服务地方产业发展方面的显著成效。
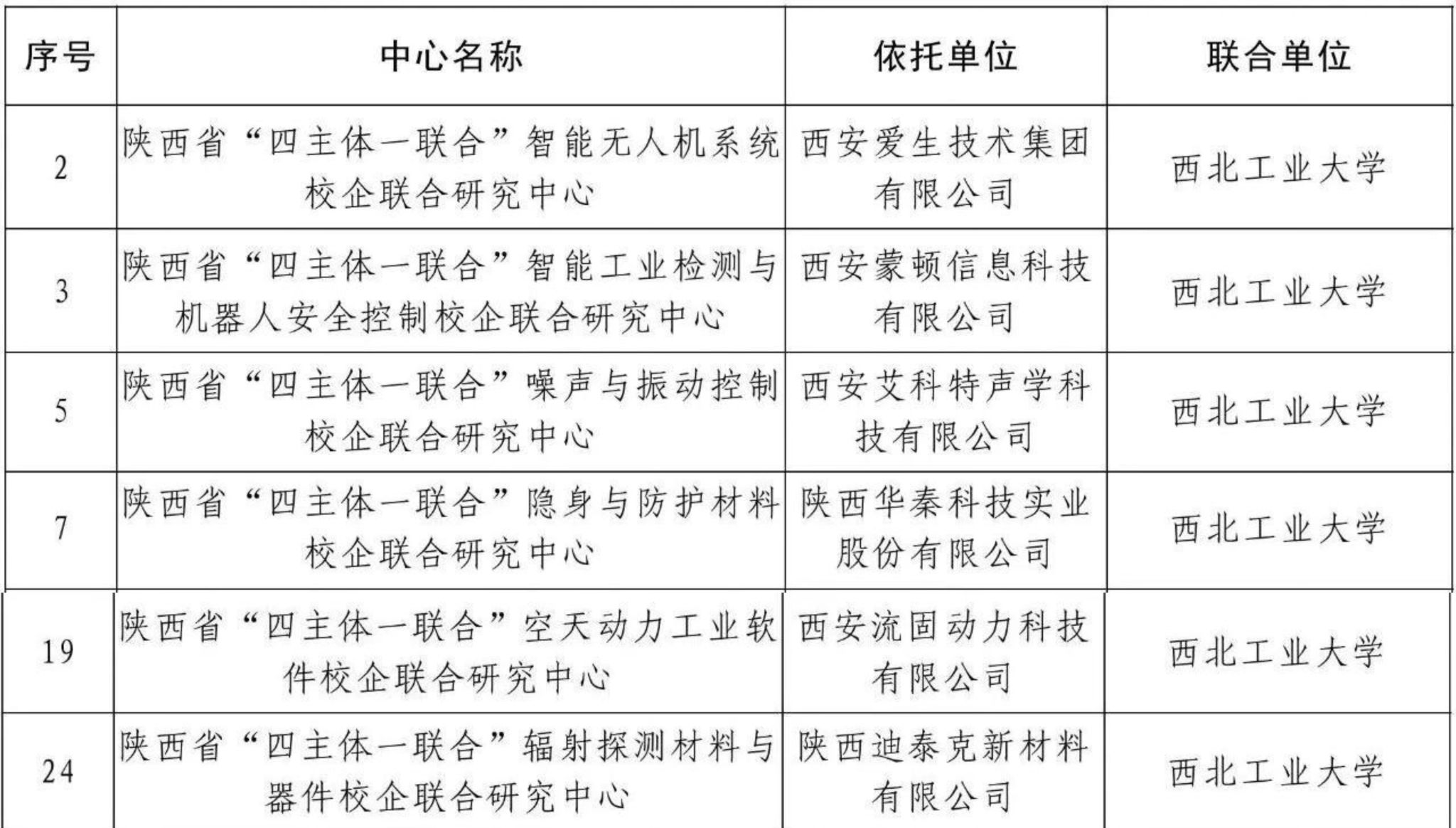
通过验收的6家研究中心

“四主体一联合”模式以企业为技术创新主体,联合高校共同组建研发平台,是陕西省推动产学研深度融合的重要机制,旨在促进科技成果就地转化与产业升级。本次通过验收的6家研究中心,在建设期内紧密依托学校在航空航天、材料科学等学科领域的科研优势,围绕产业需求,与学校协同开展关键技术攻关与工程化研发,取得了一系列高质量的技术成果。
此次多家中心顺利通过验收并纳入省级工程技术研究中心序列,标志着学校在不断推动技术成果的产业化应用、为区域创新体系建设和产业转型升级提供持续支撑和“产学研”一体化发展中又迈出了坚实一步。
(撰稿:杜馨雨 审核:台炳龙)